- 2026/04/26 MATSUSHIMA(マツシマ) 150分コース
ご予約頂きました。 - 2026/04/25 SHINICHI(シンイチ) 150分コース
ご予約頂きました。 - 2026/04/24 SEIRAN(セイラン) 90分コース
ご予約頂きました。 - 2026/04/24 MATSUSHIMA(マツシマ) 90分コース
ご予約頂きました。 - 2026/04/24 SHINICHI(シンイチ) 150分コース
ご予約頂きました。 - 2026/04/25 SHINICHI(シンイチ) 140分コース
ご予約頂きました。 - 2026/04/30 MATSUSHIMA(マツシマ) 180分コース
ご予約頂きました。 - 2026/04/26 KOUHEI(コウヘイ) 90分コース
ご予約頂きました。 - 2026/04/23 SHINICHI(シンイチ) 90分コース
ご予約頂きました。 - 2026/04/23 SHINICHI(シンイチ) 70分コース
ご予約頂きました。
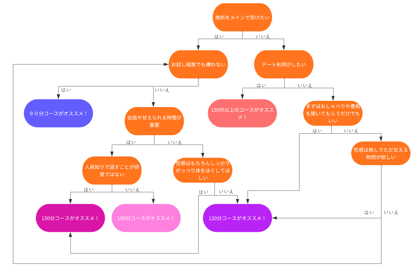
はじめてって何分コースが多いの? 2026/04/25(土)11:00
そんなご質問、お問い合わせをいただくことが多々あります。
初めてご利用するあなたにぴったりなのは何分コースなのか、
「今のあなたの気持ちは?」
ご利用用途にあわせて参考にしてみてくださいね✨
.png)
浜松秘密基地YOUTUBE✨ 2026/04/24(金)11:00
浜松秘密基地の雰囲気が少しでも伝わるよう、
宣材撮影の様子をYouTubeにてご覧いただけます🎥
気になっている方は、ぜひチェックしてみてください🙇♂️
撮影風景の動画はこちら
YouTubeチャンネルはこちら
お電話での予約方法✨ 2026/04/23(木)11:00
aaaaaお電話での予約方法aaaaa
.jpg)
電話予約って
ちょっと緊張しますよね
電話予約の際にお伺いする内容を
ご紹介いたします✨
aaaaaご利用日時aaaaa

ご予約は10日先まで受付ております。
当日のご案内も可能です。
「今すぐ!」の場合は最短でのご案内時間や
セラピストの空き状況をお伝えします。
aaaaaセラピストaaaaa
初指名か本指名かもお教えください。
おまかせの場合は
[フリー」とお伝えください。
90分、120分、150分、お泊まりコースなど
※画像からご料金詳細ページへ飛べるので
参考にしてみてください✨
ご利用場所と合流方法 待ち合わせ

待ち合わせの場合、セラピストの方より
お声がけさせていただきますので、
服装、髪型、特徴などをお伝えください。
ご利用場所と合流方法 ホテル先入り

ホテルの場合、
お客様が先に入室していただき
お部屋番号をお知らせください。
ご予約時間にセラピストが
直接お部屋までお伺いいたします。
ご利用場所と合流方法 ご自宅の場合
.jpg)
ご自宅でしたらご住所をお伺いたします。
マンションやアパートの場合は
建物間違い防止のため、
建物名とお部屋番号までお願いいたします。
aaaaaお客様のお名前aaaaa
ニックネームで構いません✨
最後に料金の総額をご案内させていただき、
ご予約完了となります。
お気軽にお問い合わせください!
リーズナブルなお泊まりコースのご紹介✨ 2026/04/22(水)11:00
頑張る貴女へおすすめのコースをご案内💕
お気に入りのセラピストと、
または初めましてのセラピストと、
まったり朝まで過ごしたい♪
そんなご期待にお応えするのが
【お泊まりコース】✨
25:00〜翌朝9:00までの計8時間の中での利用で、
料金なんと¥55,000!
普段味わえない、ゆったりとした夜を、
お泊まりコースで、セラピストを独り占めしてみませんか?
お問い合わせお待ちしています✨
お得なお泊りコース🗻 2026/04/21(火)11:00
お気に入りのセラピストと、
または初めましてのセラピストと、
まったり朝まで過ごしたい♪
そんなご期待にお応えするのが
【お泊まりコース】✨
25:00〜翌朝9:00までの計8時間
普段味わえない、ゆったりとした夜を
セラピストと一緒に過ごしてみませんか?
特別な時間を、あなたのために✨
お問い合わせお待ちしています😊
最新動画コンテンツ
-
セラピストグランプリ2026 中間発表 4/15
-
セラピストグランプリ2026
-
GP予選発表2025
-
GP中間発表2025中間発表


















(1).jpg)
















